Uploaded image for project: 'MariaDB Server'
  1. MariaDB Server
  2. MDEV-35334

Incorrect page checksum at the start of an .ibd file

    XMLWordPrintable

Details

    Description

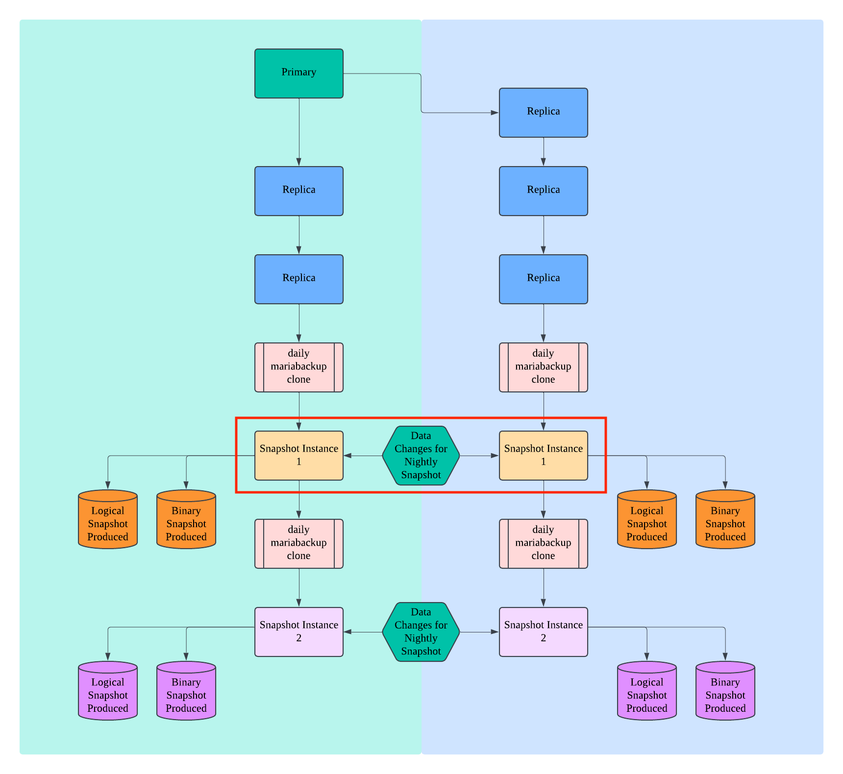
      We have recently upgraded MariaDB from 10.11.7 to 10.11.9 in all environments and have recently encountered some corruption errors in the tablespaces and indexes.

      Attachments

        1. corrupttable.png
          corrupttable.png
          653 kB
        2. data_flow.png
          data_flow.png
          136 kB
        3. error_25602_redacted_full.log
          113 kB
        4. error_25602.log
          7 kB
        5. error_25612_full.log
          276 kB
        6. non-compressed-page0.bin
          16 kB
        7. screenshot-1.png
          screenshot-1.png
          11 kB
        8. screenshot-2.png
          screenshot-2.png
          11 kB
        9. space109953page0.bin
          16 kB

        Issue Links

          Activity

            People

              marko Marko Mäkelä
              prosenjit.banerjee@cloudpay.net Prosenjit Banerjee
              Votes:
              2 Vote for this issue
              Watchers:
              11 Start watching this issue

              Dates

                Created:
                Updated:
                Resolved:

                Git Integration

                  Error rendering 'com.xiplink.jira.git.jira_git_plugin:git-issue-webpanel'. Please contact your Jira administrators.