Uploaded image for project: 'MariaDB Server'
  1. MariaDB Server
  2. MDEV-19635

System package SYS.DBMS_SQL

    XMLWordPrintable

Details

    Description

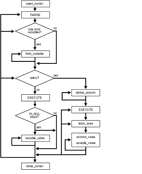
      Add a subset of the system package SYS.DBMS_SQL:

      • Functions DBMS_SQL.OPEN_CURSOR - overloaded
      • Procedure DBMS_SQL.CLOSE_CURSOR

      https://docs.oracle.com/cd/B28359_01/appdev.111/b28419/d_sql.htm#i996963

      "The DBMS_SQL package provides an interface to use dynamic SQL to parse any data manipulation language (DML) or data definition language (DDL) statement using PL/SQL. For example, you can enter a DROP TABLE statement from within a stored procedure by using the PARSE procedure supplied with the DBMS_SQL package."

      We can provide a package on install that calls our parsing functions.

      Attachments

        Issue Links

          Activity

            People

              Unassigned Unassigned
              manjot Manjot Singh (Inactive)
              Votes:
              0 Vote for this issue
              Watchers:
              4 Start watching this issue

              Dates

                Created:
                Updated:

                Git Integration

                  Error rendering 'com.xiplink.jira.git.jira_git_plugin:git-issue-webpanel'. Please contact your Jira administrators.